服务热线:0371-63286328
欢迎访问河南省工程机械行业协会官方网站!
首页
协会介绍
关于协会
协会活动
协会工作
系列项目
专业委员会
新闻中心
协会资讯
行业资讯
热点资讯
协会服务
综合服务
宣传教育
供求信息
展览展示
下载专区
通知公告
会员专区
会员风采
会员动态
党建活动
政策专区
政策通知
行业政策
地方政策
抵押设备公示
联系我们
首页
>>
通知公告
通知公告
通知公告
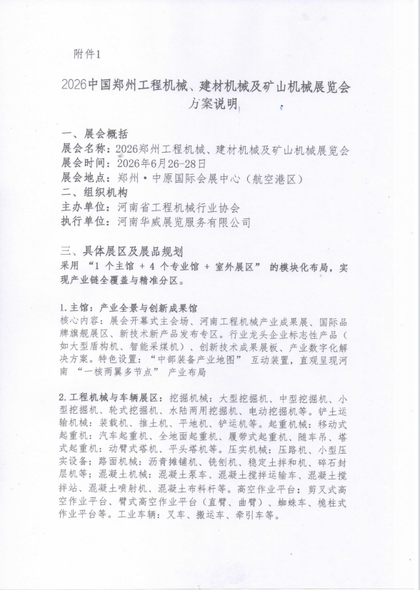
2026展会邀请通知
发布时间:2026-01-08 13:03:10
上一篇
河南省工程机械行业协会 第二届拟任负责人任职前公示
没有了!
下一篇